首页word模板
« 12345678...1213 »
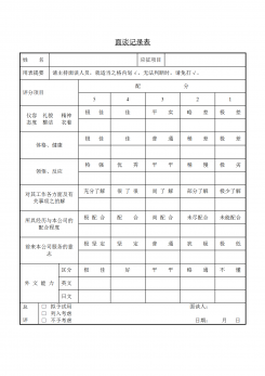
建议不能为空
联系方式不能为空